Nesta seção, são divulgadas informações institucionais e organizacionais da Companhia Potiguar de Gás, compreendendo suas funções, competências, estrutura organizacional, relação de autoridades (quem é quem), agenda de autoridades, horários de atendimento e legislação do órgão.
Clique aqui para acessar a agenda da Presidente.

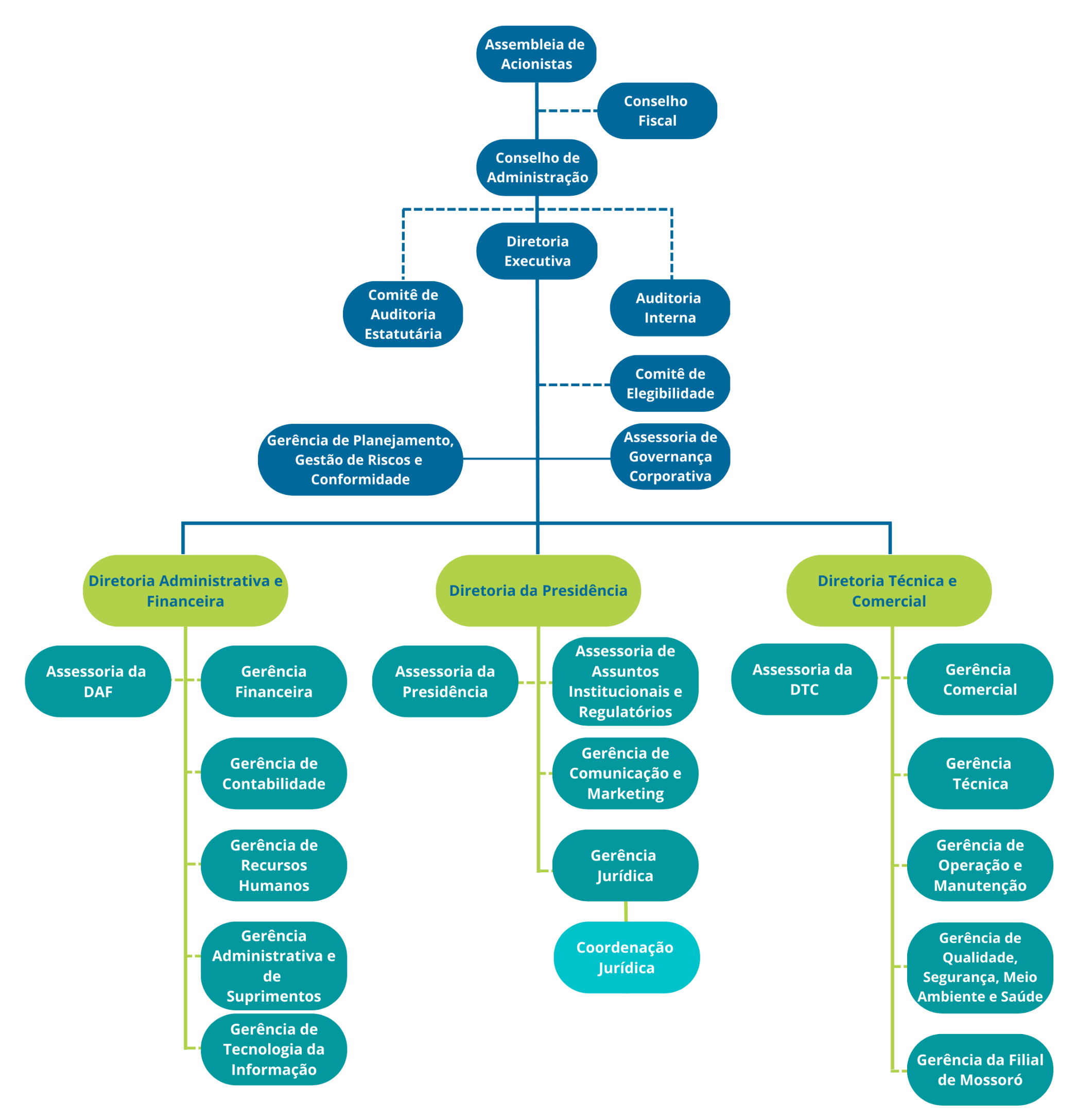
Confira abaixo nossas competências
A Assembleia Geral tem poderes para decidir todos os negócios relativos ao objeto da companhia e tomar as resoluções que julgar convenientes à sua defesa e desenvolvimento. Ela reúne-se ordinariamente nos quatro primeiros meses após o término do exercício social, para deliberar sobre as matérias previstas no artigo 132 da Lei das Sociedades Anônimas e, extraordinariamente, sempre que os interesses sociais o exigirem.
Órgão colegiado de deliberações diversas que, quando instalado, supervisiona e administra questões das companhias, estando legalmente previsto na Lei 6.404/76 (Lei das Sociedades Anônimas). O Conselho de Administração reúne-se sempre que for necessário, por convocação de qualquer de seus membros ou a pedido do Diretor-Presidente da Companhia.
Compete a Diretoria Executiva praticar todos os atos de gestão dos negócios sociais sociedade. A Diretoria reúne-se sempre que necessário, por convocação de qualquer de seus membros.
Responsável por fiscalizar, por qualquer de seus membros, os atos dos administradores e verificar o cumprimento dos seus deveres legais e estatutários.
Órgão auxiliar do Conselho de Administração, atua no monitoramento da qualidade de demonstrações financeiras, assim como de integridade e gerenciamento de riscos e controles internos da organização.
Possui a responsabilidade pela verificação da conformidade do processo de indicação e de avaliação de administradores e conselheiros fiscais, com competência para auxiliar o acionista controlador na indicação desses membros.
Compete a Auditoria Intena auxiliar o Conselho de Administração, o Conselho Fiscal e a Diretoria Executiva nos assuntos relacionados à auditoria nos processos de governança, gerenciamento de riscos e controles internos.
Responsável por atender às demandas e preparar convocações para órgãos da Administração, coordenar a elaboração, organização, manutenção e atualização dos documentos societários da COMPANHIA e na divulgação de informações da governança corporativa.
Realiza o planejamento estratégico e plano orçamentário da COMPANHIA, propõe políticas tarifárias, políticas de conformidade e gerenciamento de riscos, além de verificar a aderência de processos, produtos e serviços da COMPANHIA às leis, normativos, políticas e diretrizes internas e demais regulamentos aplicáveis, em conjunto com as áreas pertinentes.
Assessorar ao Presidente no planejamento e execução das atividades relativas à área, e no acompanhamento processos internos e demandas direcionadas à Presidência.
Compete conduzir a articulação com stakeholders, órgãos de controle, instituições governamentais, conselhos de classes, agentes da cadeia de petróleo e gás, federações e associações no tocante a matérias de interesse da COMPANHIA.
Responsável por formular as estratégias de relacionamento e comunicação da COMPANHIA junto aos seus diferentes públicos de interesse, desenvolver programas de responsabilidade social, concessão de patrocínios e ações de endomarketing.
Assessora a COMPANHIA em seus aspectos legais e fiscais, orientando a DIRETORIA EXECUTIVA, aos órgão superiores da Administração e às demais áreas da COMPANHIA quanto aos aspectos jurídicos a serem considerados em suas respectivas atividades.
Coordena o fluxo de documentos, informações e dados junto às demais áreas da Companhia para subsidiar pareceres e consultas, prestando consultoria às áreas da com a elaboração de pareceres jurídicos, respostas de consultas, análise de contratos e instrumentos jurídicos a serem celebrados pela Companhia, bem como instrumentos de mandato e representação.
Assessorar a Diretoria Técnica e Comercial no planejamento e execução das atividades relativas à área, e no acompanhamento processos internos e demandas direcionadas à Diretor Técnico e Comercial.
Compete a área planejar, organizar, gerenciar e controlar as atividades de engenharia da COMPANHIA, gerenciando a execução das obras na rede de distribuição de gás natural e demais serviços de engenharia, assegurando o atendimento aos requisitos técnicos, normas ambientais e de segurança do trabalho aplicáveis.
Responsável pelas atividades comerciais, através de estudos de prospecção de novos clientes, mapeamento de novos mercados, identificação de cenários e tendências de consumo, para subsidiar o planejamento da expansão de mercado e o posicionamento estratégico da COMPANHIA.
Gerencia a integridade física da rede de distribuição de gás natural, conduzindo inspeções, manutenções preditivas, preventivas e corretivas de dutos, dos sistemas de proteção catódica, estações, equipamentos de medição e controle da sinalização de pista.
Compete a gerenciar as atividades relacionadas a Qualidade, Segurança do Trabalho, Meio Ambiente e Saúde Ocupacional, para cumprimento aos requisitos legais aplicáveis; além de obter licenças e autorizações necessárias ao regular funcionamento das atividades da Companhia.
Conduzir as atividades comerciais, operacionais e administrativas da POTIGÁS em Mossoró e seu entorno, executando os direcionamentos das atividades recebidas para sua área de atuação, bem como prestando informações para desenvolvimento de atividades que se relacionem.
Assessorar a Diretoria Administrativa e Financeira no planejamento e execução das atividades relativas à área, e no acompanhamento processos internos e demandas direcionadas à Diretora Administrativa e Financeira.
Gerenciar as atividades relacionadas aos processos de suprimentos de materiais e serviços necessários para o funcionamento da Companhia, a gestão e logística de estoque e materiais, além de gerenciar a prestação de serviços administrativos gerais de apoio às diversas áreas da empresa, garantindo o controle e integridade dos seus bens patrimoniais.
Responsável por planejar e coordenar as atividades de recursos humanos, estabelecer programas carreiras, de avaliação do desempenho, de treinamento e desenvolvimento, além de implantar políticas e diretrizes para a gestão de pessoal, atuar nas atividades dos programas de saúde e segurança do trabalho, e nas ações de endomarketing e clima organizacional.
Compete a área a execução de atividades relacionadas à tecnologia da informação e comunicação, assegurando a qualidade e disponibilidade dos recursos tecnológicos e sistemas, visando a segurança de dados, níveis de acesso, auditorias e a continuidade dos serviços dos sistemas de informação para manter a integridade dos processos de tecnologia da informação da COMPANHIA.
Responsável pelas atividades contábeis, fiscais, patrimoniais e tributárias, assegurando que elas reflitam corretamente a situação econômico-financeira da COMPANHIA atendendo aos princípios contábeis e legislação societária, além de prestar assistência aos órgãos da administração superior, de suporte e fiscalização.
Responsável por administrar as operações financeiras da COMPANHIA e gerencias as atividades de contas a pagar e a receber, cobrança, gestão das aplicações financeiras, do fluxo de caixa e fiscal, assegurando a conformidade, transparência e a confiabilidade das operações e de seus registros.
Natal/RN
Avenida Prudente de Morais, 675 | Tirol | CEP: 59.020-505 | 3204-8500 | faleconosco@potigas.com.br
Mossoró/RN
Avenida João da Escóssia, 3715 - sala 79 - Centro Comercial WHB | Bela Vista | CEP:59.607-330 | 3314-4378 | faleconosco@potigas.com.br
Centro Industrial Avançado de Macaíba/RN
KM 3 da BR 304, s/n, Lote 30 B | Centro Industrial Avançado (CIA) | Macaíba/RN | CEP: 59280-000 | 98123-2032 | faleconosco@potigas.com.br